农业农村部公告 第292号
发布时间:
2020-05-20 08:27
来源:
维科生物
作者:
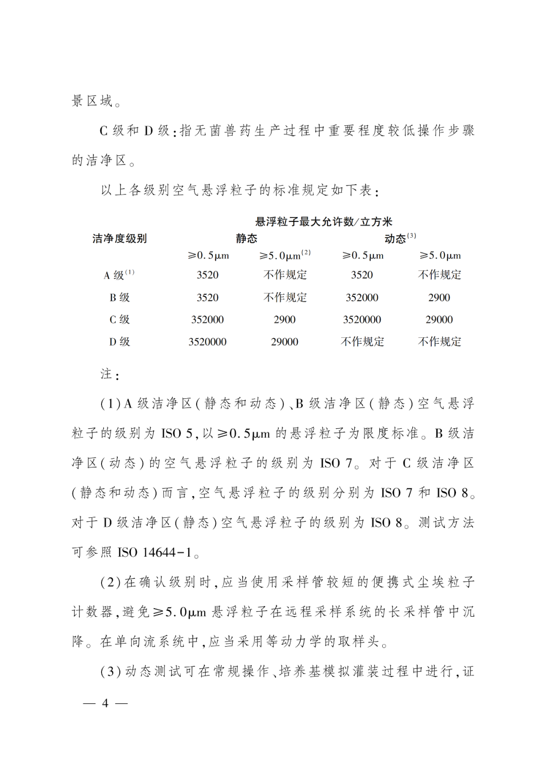
根据《兽药生产质量管理规范(2020年修订)》第二百八十五条规定,现发布无菌兽药、非无菌兽药、兽用生物制品、原料药、中药制剂等5类兽药生产质量管理的特殊要求,作为《兽药生产质量管理规范(2020年修订)》配套文件,自2020年6月1日起施行。
特此公告。
附件:1.无菌兽药生产质量管理的特殊要求
2.非无菌兽药生产质量管理的特殊要求
3.兽用生物制品生产质量管理的特殊要求
4.原料药生产质量管理的特殊要求
5.中药制剂生产质量管理的特殊要求
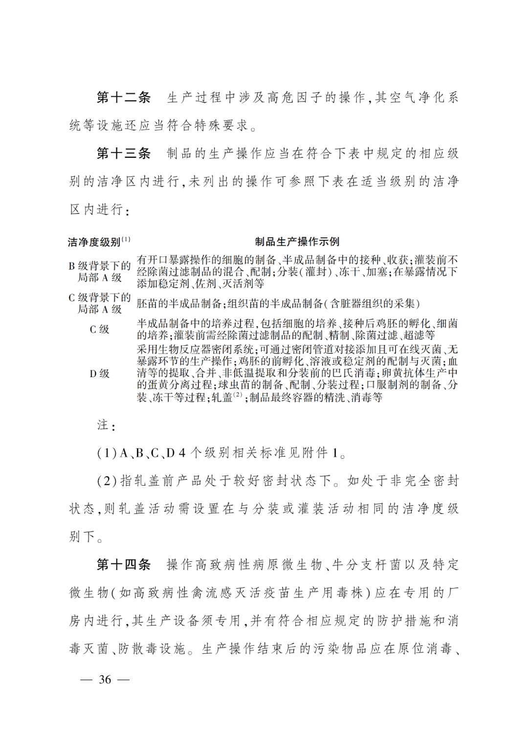
农业农村部
2020年4月30日







































































新闻推荐